首页
|
加入收藏
|
广告服务
高考
自考
成考
艺体
考研
英语考试
资格等级
普通高考
高考
艺/
体
志愿
高考查分
招生
高校
专题
强基计划
自考成考
资讯
考务
助学
计划
考籍
成考
其他考试
研招
英语
TOEFL/
GRE
书画等级
资格
学业
圣三一
剑桥少儿英语
网上服务
查询
报名
您当前所在的位置:
首页
>
普通高考
>
考试信息
>
招考政策
> 正文
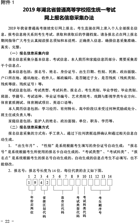
关于做好2019年湖北省普通高考报名工作的通知
发布日期:2018-10-26 14:10:11 来源:湖北省教育考试院
最新资讯
笔锋所至,一路繁花——致全省2025...
2025年湖北省中小学教师公开招聘考...
2025年湖北省技能高考操作考试成绩...
2025年上半年中小学教师资格考试(...
湖北省2025年同等学力全国统考考生须知
2025年5月湖北自考非学历证书课程免...
2025年5月湖北自考非学历证书课程免...
2025年5月湖北自考非学历证书课程免...
2025年5月湖北省高等教育自学考试非...
湖北省2025年上半年高等教育自学考...
欢迎批评指正 考生咨询电话:027-68880351
Copyright © hbccks All Rigths Reserved.
湖北楚才考试服务有限公司 版权所有 鄂ICP备19007757号-2
鄂公网安备 42010602003586号
关于做好2019年湖北省普通高考报名工作的通知
字体:
A+
A
A-